春光无限好,花开正当时
赴一场花事,念一程相遇
转眼间,四月已过大半
四月湖北宜昌,早已群芳争艳
处处百花绽放,迎来了一年中最为动人的时刻
在宜昌大街小巷、公园绿地、道路两旁
你是否驻足留意过
那些渐渐蔓延开来的月季花景举目望去,一街两行花影绰约
信步走来幽香氤氲
宜昌最养眼的月季景观打卡地在哪?
今天,带您去“探个路”!月季花开正当时,来这些路段邂逅Ta观赏道路
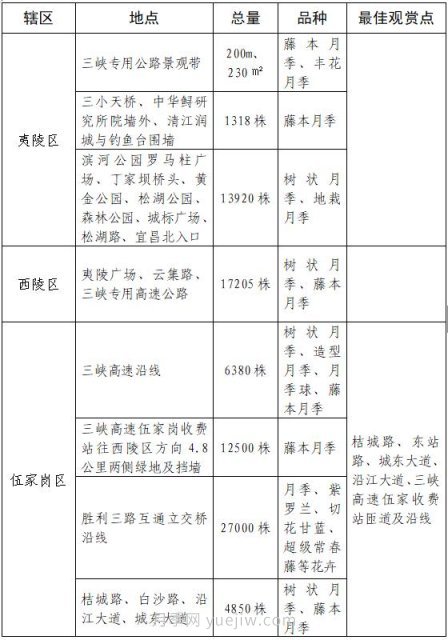
西陵二路快速路、夷桥路、云集路、夷兴大道三小天桥、大连路、城东大道、桔城路、东山大道等
最佳观赏点
城东公园、儿童公园、磨基山公园、滨江公园、运河景观长廊、小溪塔中华鲟研究所、云集隧道口等,花园城市·邀您来赏春。
据了解,自2018年建设花园城市以来起,全市共新植花灌木200万余株,其中月季约10万余株,主要为树状月季、藤本月季、大花月季、丰花月季、地被月季等,品种主要有安吉拉月季、杏花村月季、大游行月季、藤彩虹月季、龙沙宝石、红从容月季、黄从容月季等。此时,正是这些月季开放观赏的最佳时节。
月季花开正当时,姹紫嫣红,芳香四溢,鲜绿丛中,跃然而出
来,告诉你,月季在宜昌有多“红火”
遍布城区的月季花海,已成为宜昌朋友圈的新晋“网红”
行径花间 春意萌动 吹着四月的微风
在离家咫尺之间的距离 沉醉于春意风华
车行花间,满城曼妙春景,映入眼帘行径至西陵二路快速路
看一路繁花,享花雨拂面
车在景中行沿夷兴大道前行
夷陵区三小旁边的平云二路人行天桥,同样花开成海
月季花、蔷薇花正迎风怒放,色彩斑斓,娇艳欲滴
成为春天里,最靓丽的一抹颜色置身如画风景里
优雅春光和娇艳春花,在这里碰撞
春日游园 与花同行
最美人间四月天这时宜昌各大公园里风光正浓
湖景绰绰,春景与自然的倒影和谐交融,构成一幅幅美好的诗篇
一步一景都值得娓娓诵来春暖花开
儿童公园里已是花香满径
成片成片的月季花海
简直美到心醉谁言造物无偏处,独遣春光住此中
运河公园千余株月季已陆续绽放,进入最佳观赏期
一朵朵,一簇簇,或成片或成团怒放
千姿百态,绚烂夺目,一起走“花路”吧!
详细赏花点如下:『月季花开』
详细赏花点如下:
董市曹店枫林月季园。迎来了盛花期
院内10万株月季竞相盛开
红色、黄色、白色,颜色各异,姿态万千
三峡·董市第六届月季文化旅游节
2021/04/23绿刺含烟郁,红苞逐月开
朝华抽曲沼,夕蕊压芳台
当你走进田园枝江这片月季花海,眼前的景色定能让你为之一颤,粉黛细腻纤柔的身姿,清新脱俗迎风送爽的模样,娇艳欲滴风流洒脱的倩影,是初夏时节最浓郁的风情。
4月23日至5月16日活动期间,除了有月季花海和晃晃桥、萌宠乐园、千筝齐飞、彩虹滑道等10多项观赏、游乐项目以外,更新添炫彩灯光造型,将在夜幕中上演美轮美奂的花灯会和梦幻般的水幕电影。
璀璨花灯会10万株月季华丽绽放
万盏LED灯景变幻闪烁
打造一场浪漫光影里的繁花故事
踏青正当时最美人间四月天
踏青赏花正当时萌宠乐园、晃晃桥、彩虹滑道……
一站式满足你所有的畅玩需求
霸占朋友圈的C位!
游玩攻略
➤游玩地址:枝江市·董市镇曹店村·枫林月季园
➤活动日期:2021年4月23日-5月16日
➤营业时间:白场08:00-17:00。夜场18:00-22:00
➤乘车路线:
1、沪渝高速枝江仙女道口至董市镇曹店村委会
2、沪渝高速枝江安福寺道口至董市镇曹店村委会
3、高铁北站至董市镇曹店村委会
4、宜昌至枝江市318国道曹店村委会
5、三峡机场至沪渝高速至安福寺道路至董市镇曹店村。
来源:爱上宜昌
