1.目的
为绿化养护工作提供工作依据,提高整体绿化养护水平。
2.范围
适用于公司各部门绿化养护工作。
3.职责
3.1品质部负责总体绿化的养护检查、考核工作
3.2保洁主办负责绿化工作的监督、检查工作。
3.3保洁班长负责绿化员的日常工作安排、检查、落实。
3.4绿化员负责管辖范围内一切植物的日常养护管理工作。

4.方法和过程控制:
4.1浇水
4.1.1园林植物的浇水,应遵循“不干不浇、浇则浇透”的原则进行。
4.1.2 室内盆栽植物,应每周喷淋叶面,并用湿毛巾擦拭,每次浇水后,及时清洗垫盆,要勤浇水,但每次用量不能太大。
4.3.3 室外植物的浇水时间,一般在早晨或下午天气比较阴凉的时候浇水,具体时间按各管理处的人员配备情况而定,并视情况对室外植物浇淋叶面及除去表面灰尘。
4.3.4 刚修剪过的植物,易被病菌感染,一般在修剪后3天,待伤口愈合后再浇水。天气干旱,必需浇水时,应避免把水浇在伤口上。
4.3.5根据不同种类的植物对水份的要求不同或同种植物不同时间、不同季节对水份要求也不同,来确定用水量,一般室内观赏植物需水量不大,如果淋太多水就会烂根,一般绿化苗木需要较多水,每次都要淋透。
4.2施肥
4.2.1 深圳土壤多为红壤,贫瘠、易板结。在新植树木时,尽可能加
入有机肥,改良土壤。
4.2.2 花坛应每月松土,并结合施肥一次。
4.2.3 施肥应以复合肥为主,并避免洒落在叶面上,灼伤叶面。
4.2.4 每次施肥后,应立即浇足够的水,使肥料迅速溶解,渗入地下。
4.2.5 对盆栽植物,可先将肥料(尿素、钾肥)溶解,再喷雾到叶面上,浓度控制在0.1-1‰之间,也可直接喷洒罐装叶面肥。
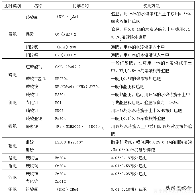
4.2.6肥料的种类及使用方法:
4.3日照
4.3.1 室内盆栽植物,每月移至室外无直射阳光处,接受一周左右光照。
4.3.2 草坪是喜光性植物,应保持足够的阳光。草坪生长过密时,要经常修剪。对于墙角阴暗角落,可种植荫生植物(如冷水花、紫罗兰、白蝴蝶等)。
4.4绿化植物的种植、移植
4.4.1 绿化植物的种植宜在雨水充足,植物生长旺盛的季节进行(3--8月份)。
4.4.2 种植树木时,需综合考虑树冠、树干的大小,留置适当的土球,保证有足够的根系。
4.4.3 绿化植物移植时,应切断主根,尽量保持足够的须根,以使其能迅速恢复生长。
4.4.4 为了减少蒸发,保持植物体内有足够的水份,在移栽树木时,一般要去掉三分之二的枝叶。对须根少或难成活的树木,要剪掉所有树叶,只保留树干。
4.4.5 移植草皮时,每块草皮之间须保持适当的空隙。
4.5修剪
4.5.1行道树的修剪,一般把枯枝、突生枝、乱生枝、密生枝及病虫枝剪去。
4.5.2观花树木的修剪。
A、春花植物。春季发芽后枝条生长,6-8月在当年生枝条上形成花芽,经过冬季低温春花作用后,于第二年早春开花。应在春季开花后1-2周内修剪,减少养料的消耗,促进多生侧枝,增加来年的开花量。
B、秋开花的灌木。春季抽梢,秋季在当年生枝上形成花芽并开花。为促进多开花,应行花前修剪,休眠期对枝条进行短剪,使其在春季抽出粗壮枝条。
C、季开花灌木。冬季开花之后,叶芽萌发之前,将长枝留20CM进行短剪,以促发粗壮的枝条。
D、一年多次开花的灌木。该类植物可在一年内多次抽梢,多次开花。为保证这类植物不断开花,应在每次开花后及时修剪,使强壮的剪口芽又萌发壮枝以重新开花。
4.5.3观叶灌木的修剪,规则是观叶灌木在修剪时要维持原状,修剪强度不宜过大,一般以新枝超长10CM为度。
4.5.4绿篱修剪。
A、自然式修剪。适当控制高度,疏剪病虫枝、干枯枝,任枝条生长,使其枝叶相接紧密成片提高阻隔效果。
B、整形式修剪。修剪时,顶面和侧面同时进行,修剪时期以枝条超长10-15CM为度。
4.5.5庭荫树、孤立木的修剪。一般随其自然生长,除病虫枝、伤残枝外,较少人为修剪。
4.5.6片林修剪。有主轴的树种组成片林,修剪时注意保留顶梢。松树组成的片林,10年生以内,每株留枝数为四轮一顶,10年生以上,则五轮一顶,其余枝条疏剪。常绿阔叶树林,保留郁闭度60%,落叶阔叶树林,保留郁闭度50%。
4.5.7藤本植物的修剪。藤本植物没有直立主干,依附其他物体生长,造型由支撑物体形状决定。
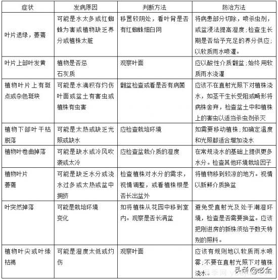
4.6病虫害的判断和防治方法
文章来源:必全(sc53709288)
