2024年10月11日,中国农业大学园艺学院高俊平团队在植物学领域国际著名期刊Nature Plants杂志上发表了题为Haplotype-resolved genome assembly and resequencing provide insights into the origin and breeding of modern rose的研究论文。该研究首次实现了对四倍体现代月季单倍型解析的高质量组装,通过对200多个蔷薇属野生种和月季栽培种的重测序,明确了现代月季(Rosa hybrida)的起源及育种过程。这标志着在现代月季基因组组成、变异以及重要农艺性状遗传解析方面取得了重要突破,为未来现代月季基因组选择育种和分子定向育种提供了坚实的理论基础。
现代月季(Modern rose)是蔷薇属中栽培月季的总称,通常指中国月季传入欧洲后,与多种蔷薇属植物杂交而形成的具备连续开花能力的杂交品种(R. hybrida)。中国是蔷薇属植物最重要的起源中心,在已知的200余种蔷薇属植物中,原产我国的有95种。其中,主要以月季花(R. chinensis),光叶蔷薇(R. wichuraiana),香水月季(R. odorata)等野生种的栽培和驯化,形成了中国古老月季类群(Chinese old cultivars)。在欧洲地区,法国蔷薇(R. gallica)、犬蔷薇(R. canina)等也通过栽培和杂交,构成了欧洲古老月季类群(European old cultivars)。17-18世纪,具备连续开花特性的中国古老月季 ‘月月粉’(Old blush)、‘月月红’(Crimson China)、‘休氏粉晕香水月季’(Hume’s Blush Tea-scented China)和‘帕氏淡黄香水月季’(Park’s Yellow Tea-scented China)被引入欧洲,与当地的品种进行了广泛杂交,产生了一系列新的园艺类群,被称之为“过渡类型”(intermediate types),其中包括了波旁蔷薇(Bourbon)、诺伊塞特蔷薇(Noisette)、波特兰蔷薇(Portland)、茶香月季(Tea)、杂种长春月季(Hybrid Perpetual)等。1867年,法国育种家Jean-Baptiste André Guillot成功培育出一个充分结合了中国和欧洲古老月季优良性状的新品种,命名为’La France’ (‘法兰西’),被公认为现代月季(R. hybrida)的开端。尽管现代月季育成的历史仅有150余年,但自问世以来,凭借其优良性状迅速在月季栽培中占据了肯定的主导地位。如今,全球栽培的绝大多数月季都是四倍体现代月季,品种数量超过40000个,涵盖切花、庭院绿化、盆栽花卉等多种类型。其中月季切花占据全球切花市场份额的30%以上,是全球公认的经济价值最高的观赏植物。
根据文献记载,约有8到20种不同倍性水平的野生种和古老栽培品种可能参与了现代月季的形成,但究竟是继承了哪些祖先的优秀基因、以及各自的贡献率即谁是真正的贡献者,长期以来众说纷纭,没有明确答案。并且,现代月季高度杂合,杂交后代分离极其严重,长期的反复杂交又导致了现代月季遗传背景相对单一,使得传统杂交方式很难获得进一步突破性的优异新品种,亟需通过现代基因组学手段厘清其起源和驯化过程,从而为开展高效的基因组选择育种和定向分子育种奠定基础。
近年来,多个二倍体蔷薇属植物的基因组先后被公布,包括玫瑰(R. rugosa),野蔷薇(R. multiflora),光叶蔷薇(R. wichuraiana ‘Basye’s Thornless’),以及被认为是现代月季重要祖先之一的中国古老月季‘月月粉’(R. chinensis ‘Old Blush’)和‘月月红’(R. chinensis ‘Chilong Hanzhu’)。然而,现代月季的基因组信息依然长期未解。主要原因在于,现代月季具有高倍性,即大多数为四倍体。基因组高杂合度、序列高度重复,呈现出节段性异源多倍体(Segmental allopolyploid)的复杂特征。这些因素使得对其基因组的解析极具挑战性。
2017年,中国农业大学月季发育与品质创新团队牵头,针对四倍体现代月季‘萨曼莎月季’(Samantha)的基因组组装开展了创新性研究。‘萨曼莎’是一个经典的切花品种,花型高芯翘角、花朵大小中等、花色鲜红、连续开花能力强,具备现代月季的典型特征。同时,‘萨曼莎’具有清晰的杂交育种历史,在前期研究中建立了病毒诱导的基因沉默、稳定转化和基因编辑等技术体系,可视为四倍体现代月季研究的模式材料,也使‘萨曼莎’成为开展基因组研究的理想材料。
针对‘萨曼莎’基因组组装过程中高度杂合的节段异源多倍体特征和同源区段难以区分的问题,研究团队开展了技术攻关。采用ONT ultra-long、HiFi、Pore-C、Hi-C等多种测序技术相结合的策略,显著提升了contigs的长度和准确度,成功解决了嵌合组装问题。通过Pore-C技术解析染色体的远距离相互作用,克服了同源区段难以区分的技术难题。最终,成功组装出了高质量的四倍体现代月季单倍型基因组(图1),为现代月季及其他复杂基因组结构物种的高质量基因组组装提供了有效的创新技术方案。
图1. ‘萨曼莎’月季的基因组图示。(1) LTR-RT 密度。(2) Copia-LTR转座子密度。(3) Gypsy-LTR转座子密度。(4) DNA 转座子密度。(5) 基因密度。(6) 基因表达水平。以上各项在 500-kb 非重叠窗口中的分布。同源染色体之间的基因组共线性位于中央。
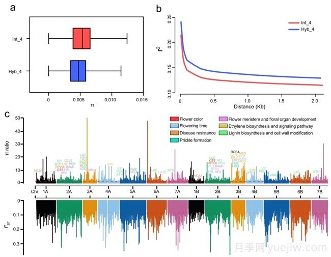
针对现代月季复杂群体结构和遗传组成问题,研究团队通过对200多个蔷薇属野生种、过渡品种以及现代品种进行了全基因组重测序,系统解析了月季的遗传组成。明确了月季组(p Chinenses)在现代月季育成中的关键作用,尤其是中国原产香水月季(R. odorata)对其遗传背景的显著贡献(图2)。研究还发现,‘月月粉’(R. chinensis ‘Old Blush’)、光叶蔷薇(R. wichuraiana)、法国蔷薇(R. gallica)、麝香蔷薇(R. moschata)和腺果蔷薇(R. fedtschenkoana)等品种分别对‘萨曼莎’的遗传组成做出了不同程度的贡献。研究团队深入分析了与连续开花、花序分生组织与花器官发育、花色、衰老、生长、抗病性以及皮刺形成等关键性状相关的基因,发现这些基因在现代月季驯化和人工选择过程中发生了定向选择,揭示了现代月季在驯化和育种过程中逐步形成的遗传机制(图3)。
图2. 233份蔷薇属植物的群体结构分析。a, 233份蔷薇属植物的系统发育树。Hyb,现代品种。Int,过渡品种。Syn,合柱组。Chi,月季组。Rosa,蔷薇组。Can,犬蔷薇组。Cin,桂味组。其他组,包括芹叶组、小叶组、金樱子组、硕苞组和木香组。b,2233份蔷薇属植物的主成分分析。c,基于贝叶斯模型的233个样本的群体结构分析。d,月季育种进程中花型的变化。e,6个潜在祖先种的地理分布。
综上所述,该研究不仅系统地揭示了现代月季的遗传基础和驯化过程,还极大推动了月季的育种研究,为未来观赏园艺作物的遗传改良和育种工作提供了重要的思路和参考。
图3. 现代月季人工驯化选择位点。a,四倍体过渡品种(Int_4。n = 45)和四倍体现代月季品种(Hyb_4。n = 32)的核苷酸多样性(π)。b,Int_4和Hyb_4中的LD衰减。c,Int_4和Hyb_4之间的π比值和FST分析揭示了染色体上的潜在选择区域。红色虚线表示前5%的阈值线。
该研究参与单位包括美国康奈尔大学、深圳职业技术大学、北京农学院、上海市农业科学院、仲恺农业工程学院、云南省农业科学院、北京植物园、北京大兴月季园、中国古老月季园、昆明杨月季园艺有限公司、云南鑫海汇花业有限公司、天津极智基因科技有限公司。中国农业大学高俊平教授、马男教授和美国康奈尔大学费章君教授为文章的共同通讯作者。中国农业大学张钊教授、杨拓博士、刘洋博士、吴杰博士,康奈尔大学的吴珊博士和孙宏贺博士,深圳职业技术大学的李永红教授为该论文的共同第一作者。中国农业大学林涛教授、华大基因高强博士和北京市园林绿化科学研究院辛海波博士和卜燕华博士对论文工作亦有重要贡献。该研究得到自然科学基金委、教育部111计划、农业农村部产业技术体系、北京市科委科技创新服务能力建设计划、深圳市科技创新局基础研究项目以及国家资助博士后研究人员计划的支持。
来源:中国农大园艺学院
